精巣動脈神経叢とは

・ 精巣動脈 :
腹大動脈において、腎動脈の下方から起こり、精巣の後方で多数の枝に分かれて精巣に分布する。
「Wikipedia」では以下のように解説している。
「The spermatic plexus ( or testicular plexus ) is derived from the renal plexus, receiving branches from the aortic plexus. It accompanies the internal spermatic artery to the testis.」
【 語 句 】
・ renal plexus : 腎神経叢 ・ aortic plexus : 大動脈リンパ管叢 ・ internal spermatic artery = testicular artery : 精巣動脈 ・ testis : 精巣、睾丸
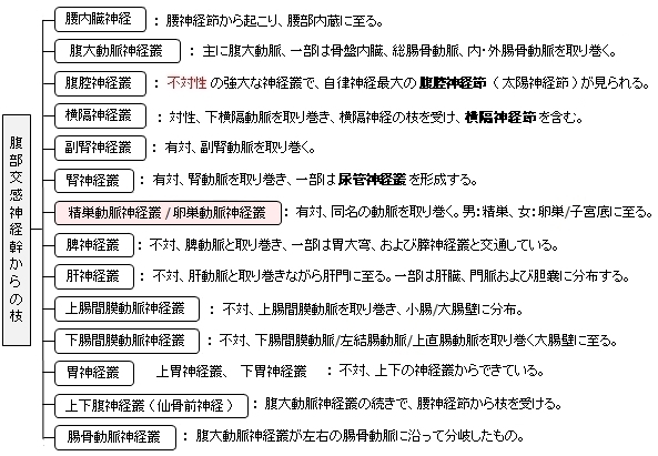
以下は交感神経の腹部からの枝を簡単に表した図となる。
